M5Stack Fan Module v1.1
M5Stack Fan Module v1.1 is a cooling module designed for stacked systems, featuring a built-in STM32 microcontroller. This fan module uses the I2C protocol for control, supporting fan speed reading and control, and stall protection. The fan module is primarily used for cooling in stacked systems, effectively improving the system's thermal performance. This fan module operates at 5V voltage and at a 0°C to 40°C temperature range. The fan module v1.1 is suitable for embedded devices, smart hardware, and thermal management applications.
Features
- M5Stack stacking system
- STM32 microcontroller
- I2C protocol control
- Fan speed reading and control
- Stall protection function
- Development platforms:
- UiFlow1
- UiFlow2
- Arduino IDE
Applications
- Embedded devices
- Smart hardware
- Thermal management
Specifications
- 5V operating voltage
- 0°C to 40°C operating temperature range
- Operating power:
- PWM20%: DC 5V @13.52mA
- PWM60%: DC 5V @56.19mA
- PWM100%: DC 5V @125.14mA
- DC 5V @503.49µA standby power
- 11500 RPM±10%
- 1.23 CFM maximum airflow
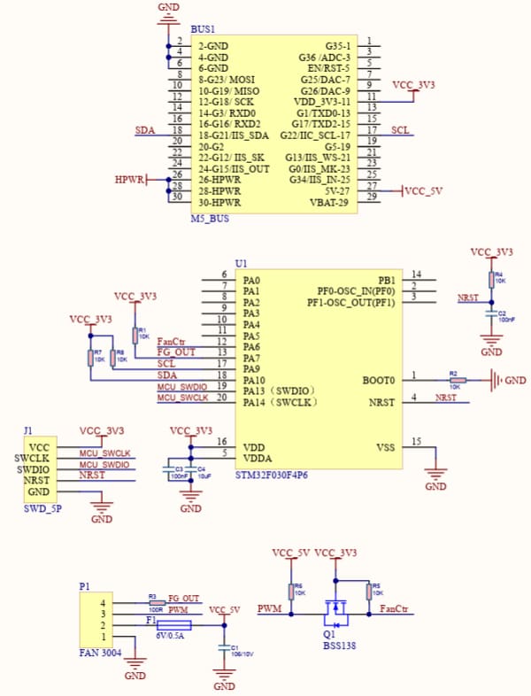
Schematic
Dimensions
Published: 2025-05-28
| Updated: 2025-12-15
