Kinetic Technologies KTS1698 Evaluation Kit

Kinetic Technologies KTS1698 Evaluation Kit is designed to demonstrate and evaluate the KTS1698 5ARMS VBUS current-sink protection load switch functionality, performance, and PCB layout. This evaluation kit includes a fully assembled and tested PCB with the KTS1698 IC installed with two pairs of high-current XT30-to-Banana power cables (red/black pair). The KTS1698 kit also includes an anti-static bag and a printed copy of the quick start guide. This evaluation kit features a 3V to 23V input operating voltage range and a 0A to 5A output load current range. Other features include -0.3V to 29V absolute input withstand voltage range and 1.5V to 5.5V VIO operating voltage range. This evaluation kit comes in a WLCSP-15 package and is RoHS-compliant. Typical applications include desktops, notebooks, netbooks, ultra-books, tablets, docking stations, monitors, and accessories.

Features

  • 3V to 23V input operating voltage range
  • 0A to 5A output load current range
  • -0.3V to 29V absolute input withstand voltage range
  • 1.5V to 5.5V VIO operating voltage range
  • -40°C to 85°C operating temperature range
  • WLCSP-15 package
  • RoHS-compliant

Kit Contents

  • KTS1698 EVAL fully assembled PCB
  • Two pairs of XT30-to-Banana power cables (red/black pair)
  • Anti-static bag
  • A printed copy of the quick start guide
  • EVAL kit box

Applications

  • Desktop
  • Notebooks
  • Netbooks
  • Ultra-books
  • Tablets
  • Docking stations
  • Monitors
  • Accessories

Typical Test Setup Diagram

Kinetic Technologies KTS1698 Evaluation Kit

PCB Layout

Mechanical Drawing - Kinetic Technologies KTS1698 Evaluation Kit

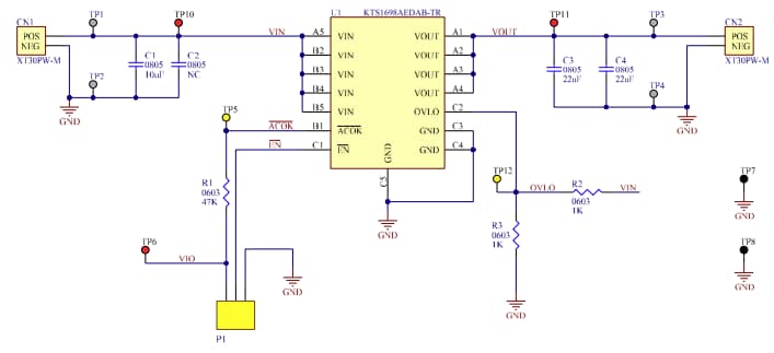
Electrical schematic Diagram

Schematic - Kinetic Technologies KTS1698 Evaluation Kit
Published: 2023-08-28 | Updated: 2023-09-14