Kinetic Technologies KTC2115 Synchronous Boost Regulator

Kinetic Technologies KTC2115 Synchronous Boost Regulator provides a true output disconnect, ensuring a shutdown quiescent current of less than 1µA, thereby extending the battery life. This regulator offers high efficiency over a wide output current range. This is achieved by the automatic selection of a PWM/PFM mode based on the prevailing output load conditions. The 'Pass Through' mode allows the transfer of input power directly to the output (not boosting) with over-current protection. The KTC2115 regulator exhibits a constant on-time design that simplifies the design and provides ultra-fast transient response without requiring any external compensation components. 

This synchronous boost regulator is packaged in advanced, RoHS and Green compliant, 1.26mm x 1.29mm, and 9-balls Wafer-Level Chip Scale Package (WLCSP). The KTC2115 regulator is ideal for Lithium-Ion/Polymer battery applications such as smartphones and tablets, mobile internet devices, USB OTG, wearables, and portable devices.

Features

  • 2.7V to 5.5V wide input voltage range
  • 5V output voltage
  • IOUT up to 1.5A @ VOUT = 5V, VIN ≥3V
  • 2.5MHz PWM switching frequency
  • High efficiency and low quiescent current:
    • Over 95% efficiency
    • 1µA shutdown current
    • 33µA quiescent current in 'Pass Through'
    • 56µA quiescent current in PFM operation
  • ±2% DC voltage accuracy in PWM mode
  • Undervoltage Lockout (UVLO)
  • Short circuit protection
  • Hiccup current limit
  • Over temperature protection
  • Selectable Pass-Through mode or true load disconnect during shutdown
  • Output capacitor pre-charge and soft-start
  • Pb-free 9-Bump, 1.26mm x 1.29mm WLCSP package
  • RoHS and Green-compliant
  • -40°C to 85°C operating temperature range

Applications

  • Smartphones and tablets
  • Mobile internet devices
  • USB OTGs
  • Wearables
  • Portable devices

Typical Application Circuit

Kinetic Technologies KTC2115 Synchronous Boost Regulator

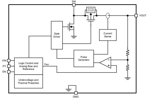
Functional Block Diagram

Block Diagram - Kinetic Technologies KTC2115 Synchronous Boost Regulator
Published: 2024-02-06 | Updated: 2024-02-15