Kinetic Technologies KTB2140 Active Clamp Current-Mode PWM Controller

Kinetic Technologies KTB2140 Active Clamp Current-Mode PWM Controller integrates all the circuitry required to design a smart and efficient converter for PoE and telecom small and mid-powered applications. The Kinetic Technologies KTB2140 features a programmable oscillator for the switching frequency, adjustable slope compensation, dual low-side drivers with programmable dead time, programmable soft-start, soft-stop, programmable frequency dithering, and maximum duty limit. An internal high-voltage linear regulator allows the device to start up with a minimum number of external components. The controllers include dual low-side gate drivers mainly for active clamp forward applications. When the second driver is not used in low-power flyback converters, it can float. The KTB2140 device embeds a set of protections that enable the design of a self-protected converter and also targets high-efficiency conversion at a wide range of loads.

Features

  • Fully supports IEEE® Std. 802.3bt
  • PWM peak current mode controller
  • Dual low-side gate driver
  • High-efficiency topologies
    • Flyback, forward
    • Flyback with synchronous rectification
    • Flyback with active clamp
    • Forward with active clamp
  • Wide 8V to 80V VIN range
  • >1.5A output gate drive capability
  • Up to 1MHz programmable fixed frequency
  • Integrated short-circuit protection
  • Programmable soft start time
  • Programmable dead time between G1 and G2
  • Programmable slope compensation
  • Internal pull-up resistor in feedback for the optocoupler and isolated connection
  • Over-current, OV/UVLO, and thermal protection
  • Programmable frequency dithering for low EMI spread-spectrum operation
  • Synchronous external clock
  • Soft turn off
  • Maximum duty cycle limit
  • Internal high voltage start-up regulator
  • -40°C to +125°C junction temperature range
  • Small 3mm x 3mm x 0.75mm WQFN package

Applications

  • Power-over-Ethernet (PoE) powered devices
  • Up to 200W SMPS
  • Voice over IP (VoIP) phones
  • Lighting and high-power wireless data systems
  • Wireless LAN access points and WiMAX terminals
  • Point-of-sale (POS) and RFID terminals
  • Thin client and notebook computers
  • Fiber-to-the-home (FTTH) terminals

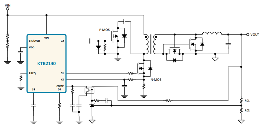
Typical Application

Application Circuit Diagram - Kinetic Technologies KTB2140 Active Clamp Current-Mode PWM Controller

Block Diagram

Block Diagram - Kinetic Technologies KTB2140 Active Clamp Current-Mode PWM Controller
Published: 2024-07-15 | Updated: 2025-06-24