Kinetic Technologies KTA1170GVAE-MMEV01 Evaluation Kit

Kinetic Technologies KTA1170GVAE-MMEV01 Evaluation Kit is a comprehensive platform designed to evaluate the performance and functionality of the KTA1170 IC. The KTA1170 is a high-efficiency, highly integrated power management IC tailored for compact and portable applications. The evaluation kit comes with the KTA1170 IC pre-installed and provides all the necessary components to test its features, including voltage regulation, load management, and protection functionalities. With user-friendly interfaces and clearly labeled test points, the kit enables engineers to assess the IC's performance in various operating conditions quickly. Ideal for prototyping and development, the Kinetic Technologies KTA1170GVAE-MMEV01 Evaluation Kit simplifies the design process, helping developers integrate the KTA1170 into final products effectively.

Features

  • Fully assembled and tested PCB with the KTA1170 IC installed
  • 2.7V to 75V input/output pin withstand voltage range
  • 37V to 57V input power supply operating voltage range
  • 0A to 2A output load current

Applications

  • Integrated bridge rectifier and interface for PoE Pan, tilt and zoom (PTZ), security, and web cameras
  • Voice over IP (VoIP) phones
  • Wireless LAN access points
  • WiMAX terminals
  • Point-of-sale (POS) terminals
  • RFID terminals
  • Thin clients and notebook computers
  • Fiber-to-the-home (FTTH) terminals

Required Equipment

  • Bench power supply for IN1/IN2/IN3/IN4 inputs, 60V up to 1A capable, as needed for the intended application
  • One or more digital multimeters used to measure input/output voltages and currents
  • Optional
    • Oscilloscope for dynamic testing of input and output load voltages (and input or load currents with a current probe, if available)
    • Load via an electronic Load, power resistors, or an actual system load

Typical Test Setup

Location Circuit - Kinetic Technologies KTA1170GVAE-MMEV01 Evaluation Kit

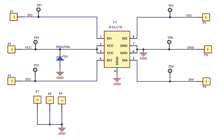
Electrical Schematic

Schematic - Kinetic Technologies KTA1170GVAE-MMEV01 Evaluation Kit
Published: 2025-01-03 | Updated: 2025-01-07