Infineon Technologies IDP2303A/IDP2308 Controllers

Infineon Technologies IDP2303A/IDP2308 Digital Multi-Mode PFC + LLC Combo Controllers integrate a floating high-side driver and a startup cell. The device includes a digital engine for multi-mode operation, allowing high efficiency over the whole load range. The IDP2303A/IDP2308 implements a comprehensive and configurable protection feature.

The Infineon IDP2303A/IDP2308 Controllers combine an HV startup cell and advanced burst mode to deliver low standby power. Additionally, a one-time programming (OTP) unit is integrated to provide a comprehensive set of configurable parameters that help to ease the design-in phase.

The IDP2303A is available in a low pin count DSO-16 package, while the IDP2308 is offered in the DSO-14 package. Only a minimum of external components are required.

Features

  • Multi-mode PFC
  • Configurable PFC gate driver
  • Synchronous PFC and LLC burst mode control
  • Configurable non-linear LLC VCO curve
  • Configurable soft-start
  • VAC input voltage sensing and X cap discharge via HV pin

Applications

  • LCD-TV 75W to 300W
  • General SMPS

Typical Applications

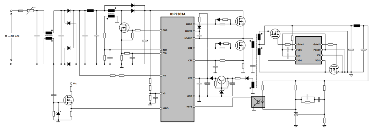
Block Diagram

Block Diagram - Infineon Technologies IDP2303A/IDP2308 Controllers
Published: 2022-09-29 | Updated: 2022-10-11