ROHM Semiconductor RB-D62Q1704TB48 Reference Board
ROHM Semiconductor RB-D62Q1704TB48 Reference Board, powered by the LAPIS ML62Q1704 CMOS 16-bit RISC MCU, is a robust and versatile platform designed for a wide range of embedded applications. Featuring a low-power 16-bit RISC architecture, this reference board excels in energy efficiency, making it ideal for battery-operated and compact devices. The ML62Q1704 MCU integrates essential peripherals such as ADC, UART, SPI, and I2C interfaces, enabling seamless connectivity and precise control.The ROHM Semiconductor RB-D62Q1704TB48 board is suitable for applications in home appliances, industrial automation, IoT devices, consumer electronics, and automotive systems. The board offers developers a reliable foundation for prototyping and developing efficient embedded solutions. Its small form factor and comprehensive tool support make it an excellent choice for creating high-performance, low-cost embedded systems.
Features
- Provided with the LAPIS ML62Q1704 CMOS 16-bit RISC MCU, 48pin TQFP
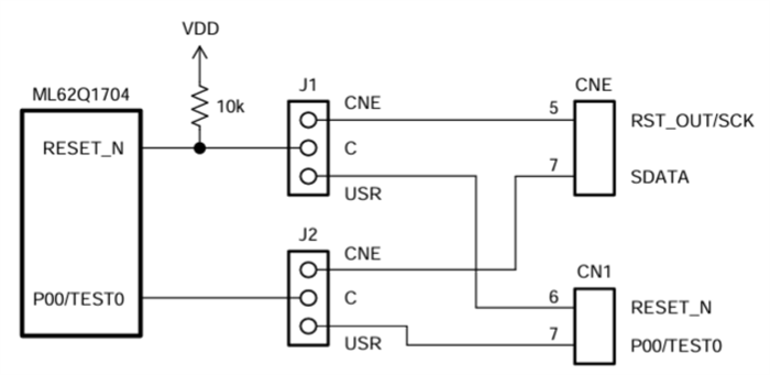
- Mounted with the linked connector to EASE1000
- Through-holes for connecting the pins of LSI to external peripheral boards
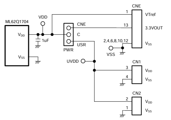
- Selectable power supply, supplied from the on-chip emulator EASE1000 or CN1_3pin/CN2_2pin
- Mounted LED (P20, P21, P22)
- Mounted 32.768KHz crystal
- Low power consumption
- Internal flash memory and RAM
- Flexible I/O and communication interfaces
- Real-time processing
- 1.6V to 5.5V operating supply range
- Compact form factor, 56mm x 94mm x 15mm (WxDxH) size
Applications
- Home appliances
- Industrial automation
- Internet of Things (IoT) and smart devices
- Consumer electronics
- Automotive electronics
- Healthcare devices
- Embedded systems
Overview
Power Circuit
EASE1000 Interface
PCB Layout
Published: 2024-12-27
| Updated: 2025-01-29
