e-peas AEM00300 Ambient Energy Manager Battery Charger
e-peas AEM00300 Ambient Energy Manager Battery Charger is an integrated energy management circuit that extracts DC power from an ambient energy harvesting source. This battery charger extends the battery lifetime and ultimately eliminates the primary energy storage element in a large range of applications. The AEM00300 battery charger operates at 140mV to 4.5V input voltage range, 275mV cold-start voltage at 3μW power, and -40°C to 125°C junction temperature range. This battery charger PMIC comes in a QFN28 4mm x 4mm package and is ideal for smart wearable sensors, door access systems, smart switches in homes/buildings, and Point-Of-Sales (POS) applications.
Features
- Ultra-low power start-up:
- Cold start from 275mV input voltage at 3µW input power (typical)
- Constant input voltage regulation:
- Optimized for intermittent and pulse power
- 140mV to 4.5V selectable operating input voltage range
- Adaptive and smart energy management:
- DCDC switches automatically between boost, buck-boost, and buck operation, according to input and output voltages, to maximize energy transfer
- Battery protection features:
- Selectable over-charge and over-discharge protection for any type of rechargeable battery or (super-) capacitor
- Fast super-capacitor charging
- Dual cell super-capacitor balancing circuit
- Small footprint and small BOM:
- Only three external components are required
- One 10µH inductor
- Two capacitors:
- One 10µF
- One 22µF
- -40°C to 125°C operating junction temperature range
- -65°C to 150°C storage temperature range
- QFN28 4mm x 4mm package
Applications
- Door access systems
- Smart wearable sensors
- Smart switches home/building
- Point-Of-Sales (POS)
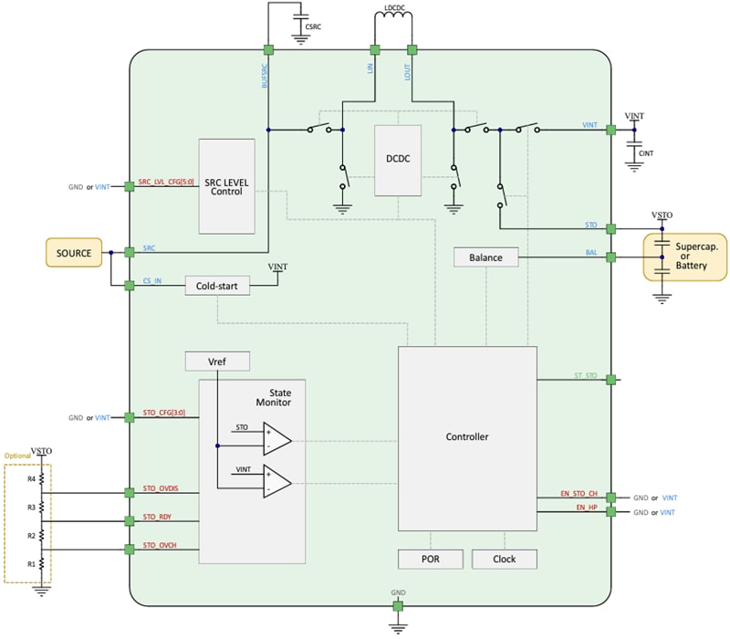
Block Diagram
Application Circuit Diagram
Schematic Diagram
Dimension Diagram
Additional Resources
- Highly Versatile Buck-Boost Ambient Energy Manager Battery Charger For AC/DC Sources
- Highly Versatile Buck-Boost Ambient Energy Manager Battery Charger For Up to 7-cell Solar Panels
- Compact PMIC with Source Voltage Level Configuration for Single/ Dual PV Cells or Pulsed Source
- Highly Versatile Buck-Boost Ambient Energy Manager Battery Charger with Source Voltage Level Configuration
Published: 2023-10-04
| Updated: 2025-12-11
