Diodes Incorporated PAM8965 12W Stereo Class-D Audio Amplifier

Diodes Incorporated PAM8965 12W Stereo Class-D Audio Amplifier is a high-efficiency power amplifier with an integrated synchronous boost converter. This power amplifier can drive two channels with 12W each into 4Ω speakers. The integrated PAM8965 amplifier can achieve a system efficiency of 92% at 7.4V VBAT. The device consumes a low quiescent current of 10mA at 7.4V VBAT and a very low shutdown current of 0.7μA. The PAM8965 audio amplifier features DC protection for speakers and auto-recovery on short-circuit protection and thermal shut-down. Typical applications include portable electronics, Bluetooth speakers, wireless speakers, music instruments, high-capacitance piezo actuator drive, PDA, GPS, virtual reality 3D active feedback, and game machines.

Features

  • Operates from 2.8V to 5V supply
  • 2 x 12W (10% THD+N) into 4Ω load with 7.4V VBAT (2SxP)
  • 2 x 8W (10% THD+N) into 6Ω load with 3.7V VBAT (1SxP)
  • Auto gain control responds to:
    • Thermal foldback
    • Non-clip power limit
    • GAIN pin
  • Externally adjustable gain from 6dB to 26dB with 0.5dB steps
  • Exceptionally high overall system efficiency of 92% @ 7.4V VBAT
  • Very low IQ of 10mA @ 7.4V VBAT for Boost + Stereo
  • Very low shutdown current of 0.7μA
  • DC protection for the speaker
  • Auto-recovery on short-circuit protection and thermal shutdown
  • External audio feedback pins
  • Pb-free and RoHS compliant
  • Halogen-free and Antimony-free. "Green" device

Applications

  • Portable electronics
  • Bluetooth speakers
  • Wireless speakers
  • High-capacitance piezo actuator drive
  • Music instruments
  • Virtual reality 3D active feedback
  • PDA and GPS
  • Game machines

Typical Application Circuit

Application Circuit Diagram - Diodes Incorporated PAM8965 12W Stereo Class-D Audio Amplifier

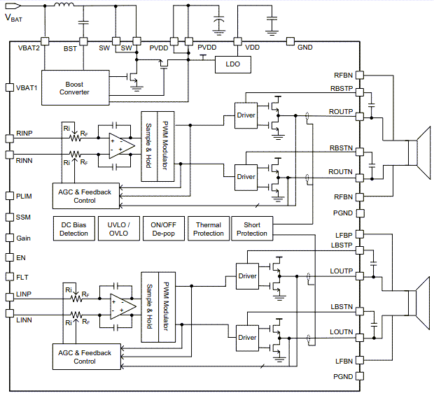
Block Diagram

Block Diagram - Diodes Incorporated PAM8965 12W Stereo Class-D Audio Amplifier
Published: 2021-08-06 | Updated: 2022-03-22