Apex Microtechnology PA441 & PA443 350V Low Noise Power Amplifiers

Apex Microtechnology PA441 and PA443 350V Low Noise Power Amplifiers provide next-generation performance based on the PA34X product family. These ICs have improved a specialty high-voltage process to offer a 96% reduction in signal noise. These devices also have a 2x improvement in offset voltage. These amplifiers are ideal for driving high voltage, fine motion systems for piezo positioning applications. The Apex Microtechnology PA441 and PA443 have a low noise rating of 12µV RMS at 20kHz bandwidth (Cc = 68pF). In offset voltage performance, 5mV at 25°C is typical, with just 20mV at the entire operating temperature range (-40°C to +125°C).

Features

  • RoHS compliant
  • Monolithic MOS technology
  • Low cost
  • 350V high voltage operation
  • TYP = 2.2mA low quiescent current
  • No second breakdown
  • 120mA peak high output current

Applications

  • Piezoelectric positioning
  • Electrostatic transducer and deflection
  • Deformable mirror focusing
  • Biochemistry stimulators
  • Computer to vacuum tube interface

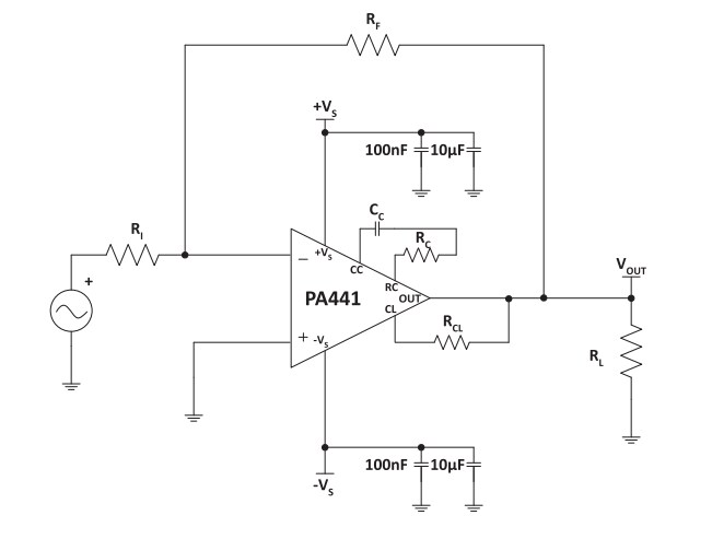
Typical Connection

Apex Microtechnology PA441 & PA443 350V Low Noise Power Amplifiers

infographic

Infographic - Apex Microtechnology PA441 & PA443 350V Low Noise Power Amplifiers
Apex Microtechnology PA441 & PA443 350V Low Noise Power Amplifiers
Published: 2020-08-25 | Updated: 2024-04-12