Analog Devices / Maxim Integrated MAX20457 Dual Synchronous Buck Converters

Analog Devices Inc. MAX20457 Dual Synchronous Buck Converters provide two automotive-grade synchronous buck converters with a fixed frequency of either 2.1MHz or 400kHz. The two high-voltage synchronous step-down converters operate 180° out-of-phase. The MAX20457 operates with an input voltage supply from 3.5V to 36V and can operate in dropout conditions by running at a 95% duty cycle.

ADI MAX20457 Dual Synchronous Buck Converters has protection features that include cycle-by-cycle current limit and thermal shutdown. The MAX20457 is specified for operation over the -40°C to +125°C automotive temperature range and is available in a thermally enhanced 5mm x 5mm, 28-Pin TQFNEP package. The MAX20457 Converters are intended for applications with mid-to-high power requirements that operate at a wide input voltage range, such as during automotive cold-crank or stop-start engine conditions.

Features

  • Meets stringent OEM module power consumption and performance specifications
    • 10μA Supply current with 5V buck on
    • 8μA Supply Current with 3.3V buck on
    • 10μA Supply current with both bucks on
  • EMI Reduction features reduce interference with sensitive radio bands without sacrificing wide input voltage range
    • 20ns (typ) Minimum on-time guarantees skip free operation for 3.3V output at 2.1MHz
    • Spread-Spectrum option
    • Phase-Locked Loop (PLL) frequency synchronization
  • Integration and thermally enhanced packages save board space and cost
    • Two 2.1MHz current-mode converters with forced fixed frequency and skip modes
    • Thermally enhanced 5mm x 5mm, 28-Pin TQFNEP package
  • Enables crank-ready designs
    • Wide input supply range from 3.5V to 36V
  • Protection features improve system reliability
    • Supply undervoltage lockout
    • Overtemperature and short-circuit protection

Applications

  • Automotive start-stop system
  • Instrument cluster
  • Distributed DC power systems
  • Navigation and radio head units

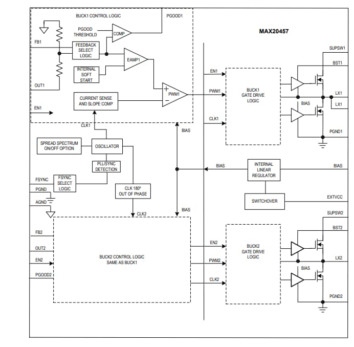
Block Diagram

Block Diagram - Analog Devices / Maxim Integrated MAX20457 Dual Synchronous Buck Converters
Published: 2021-02-08 | Updated: 2023-04-14