Analog Devices / Maxim Integrated MAX20059 Synchronous Step-Down DC-DC Converter
Analog Devices MAX20059 Synchronous Step-Down DC-DC Converter is a highly efficient IC with integrated MOSFETs that operates over a 4.5V to 72V input voltage range. This DC-DC converter delivers up to 1A current, 0.8V to 90% VIN programmable output voltage, and ±1.5% feedback voltage-regulation accuracy over -40°C to +125°C temperature range. The MAX20059 converter features peak-current-mode-control architecture that can be operated in the Pulse-Width Modulation (PWM) or Pulse-Frequency Modulation (PFM) control schemes. This DC-DC converter is suitable for 48V systems and mild hybrid applications.Features
- Synchronous DC-DC converters with integrated MOSFETs:
- 4.5V to 72V input voltage range
- Internal compensation
- Flexibility:
- Output adjustable from 0.8V to 90%VIN
- 200kHz to 2200kHz adjustable frequency with external clock synchronization
- 1.14A or 1.6A programmable peak current limit
- RESET output and EN input (26V maximum) simplify power sequencing
- Protection features and operating range ideal for automotive applications:
- Programmable EN/UVLO threshold
- Adjustable Soft-Start and pre-biased power-up
- Thermal shutdown
- -40°C to +125°C automotive temperature range
- AEC-Q100 qualified
- Available in 12-pin and 3mm × 3mm side wettable TDFN package with exposed pad for thermal heat-dissipation
Applications
- Automotive
- 48V systems
- Mild hybrid applications
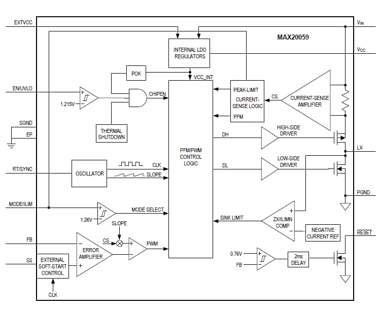
Block Diagram
Typical Application Circuit
Published: 2019-08-02
| Updated: 2023-04-17
