Analog Devices Inc. MAX2000xE Automotive Buck Converters

Analog Devices Inc. MAX2000xE Automotive Buck Converters feature integrated high-side and low-side MOSFETs. The MAX2000xE can deliver up to 8A with input voltages from 3.5V to 36V while using only 15μA quiescent current at no load. By observing the RESET signal, users can monitor the voltage quality. In dropout, the MAX2000xE Converters operate by running at a 98% duty cycle. These features make the MAX2000xE Automotive Buck Converters ideal for automotive applications.

Analog Devices MAX2000xE Automotive Buck Converters offer fixed output voltages of 5V, 3.9V, or 3.3V, and compensation is internal to the device, resulting in an excellent transient response. Switching frequency options are 400kHz or 2.1MHz. A forced fixed-frequency mode and skip mode is available on the devices with an ultra-low quiescent current of 15μA. Designers are assisted with EMC management through a pin-selectable (SSEN) spread spectrum.

The MAX20004E/MAX20006E/MAX20008E are available in a small 3.5mm x 3.75mm 17-pin FC2QFN package and require very few external components.

Features

  • Multiple functions for small-size
    • Operating VIN range of 3V to 36V
    • 15μA quiescent current in skip mode
    • Synchronous DC-DC converter with integrated FETs
    • 400kHz or 2.1MHz switching frequency
    • Fixed 5ms (default) internal soft-start
    • 3.3V/3.9V/5.0V fixed output options
    • 98% duty-cycle operation with low dropout
    • RESET output
  • High precision
    • ±2% output-voltage accuracy
    • Good load-transient performance
  • Robust for the automotive environment
    • Current mode, forced-PWM, and skip operation
    • Overtemperature and short-circuit protection
    • 3.5mm x 3.75mm 17-pin FC2QFN package
    • Symmetrical pinout with pin-selectable spread spectrum for optimized EMI performance
    • -40°C to +150°C junction operating range
    • 40V load-dump tolerant
    • AEC-Q100 qualified

Applications

  • Point-of-load applications in automotive
  • Distributed DC power systems
  • Navigation and radio head units

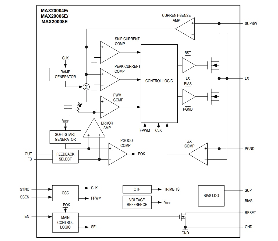
Block Diagram

Block Diagram - Analog Devices Inc. MAX2000xE Automotive Buck Converters
Published: 2020-07-31 | Updated: 2024-06-19