Analog Devices / Maxim Integrated MAX17613 System Protection ICs

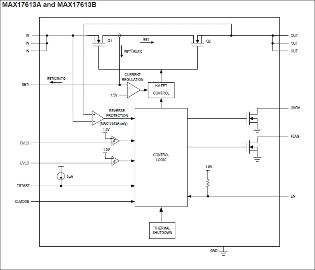
Analog Devices MAX17613 System Protection ICs are adjustable overvoltage and overcurrent protection devices designed to protect systems against positive and negative input voltage faults. These devices feature an adjustable input overvoltage protection range from 5.5V to 60.0V and an adjustable input undervoltage protection range of 4.5V to 59.0V. The thresholds of input overvoltage-lockout (OVLO) and undervoltage-lockout (UVLO) are set using external resistors. Additionally, the devices offer an internal input undervoltage threshold of 4.2V (typical).

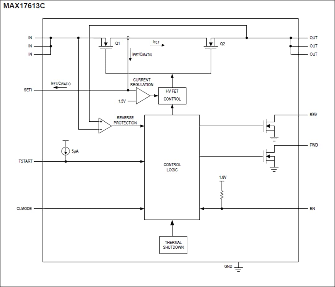
The Analog Devices MAX17613 System Protection ICs feature programmable current-limit protection up to 3A, allowing control of the inrush current at startup while charging high capacitance at the output. The current-limit threshold is programmed by connecting a resistor from the SETI pin to GND. When the device current reaches the programmed threshold, the device prevents further increases in current by modulating the FET resistance. The devices can be programmed to behave in three different ways under current-limit conditions: auto-retry, continuous, or latchoff modes. The voltage on the SETI pin is proportional to the instantaneous current flowing through the device and can be read by an ADC.

The MAX17613 is offered in three variants. The MAX17613A enables OV, UV, and Reverse Voltage Protection. The MAX17613B enables OV and UV Protection. The MAX17613C enables Reverse Voltage Protection. All three devices feature thermal shutdown protection against excessive power dissipation.

The Analog Devices MAX17613A, MAX17613B, and MAX17613C are all offered in a compact, 20-pin TQFN-EP package and feature a -40°C to +125° operating temperature range.

Features

  • Robust protection reduces system downtime
    • Wide input-supply range of +4.5V to +60.0V
    • Hot plug-in tolerant without TVS up to 35.0V input supply
    • Negative input tolerance up to -65.0V
    • Low RON 130mΩ (typ)
    • Reverse current-blocking protection
    • Thermal overload protection
    • Programmable startup blanking time
    • -40°C to +125°C temperature range
    • MAX17613A enables OV, UV, and reverse voltage protection
    • MAX17613B enables OV and UV protection
    • MAX17613C enables reverse Voltage protection
  • Flexible design options enable reuse and less requalification
    • Adjustable OVLO and UVLO thresholds
    • Programmable forward current limit
    • 0.15A to 3.0A with ±3.5% accuracy
    • Accuracy over full temperature range
    • Programmable overcurrent fault response modes:
      • Autoretry
      • Continuous
      • Latchoff
    • Smooth current transitions
  • Saves board space and reduces external BOM count
    • 20-Pin TQFN-EP package integrated FETs package type
    • 4mm x 4mm package dimensions
    • Lead (Pb) free, RoHS compliant package

Applications

  • Sensor systems
  • Condition monitoring
  • Factory sensors
  • Process instrumentation
  • Weighing and batching systems
  • Industrial applications such as PLC, control network modules, battery-operated modules

MAX17613A & MAX17613B Block Diagram

Block Diagram - Analog Devices / Maxim Integrated MAX17613 System Protection ICs

MAX17613C Block Diagram

Block Diagram - Analog Devices / Maxim Integrated MAX17613 System Protection ICs

MAX17613A & MAX17613B Application Circuit

Application Circuit Diagram - Analog Devices / Maxim Integrated MAX17613 System Protection ICs

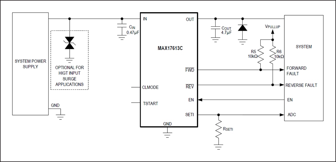
MAX17613C Application Circuit

Analog Devices / Maxim Integrated MAX17613 System Protection ICs
Published: 2019-05-08 | Updated: 2023-04-17