Analog Devices / Maxim Integrated MAX17595, MAX17596, & MAX17597 Controllers
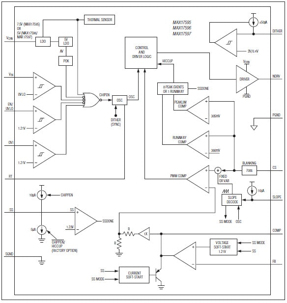
Analog Devices MAX17595, MAX17596, and MAX17597 Peak-Current-Mode Controllers contain all the circuitry required for the design of wide input-voltage flyback and boost regulators. MAX17595 offers optimized input rising and falling thresholds for universal input AC-DC converters and telecom DC-DC (36V–72V input range) power supplies. MAX17596 offers input rising and falling thresholds suitable for low-voltage DC-DC applications (4.5V–36V input range). MAX17597 offers all circuitry needed to implement a boost converter controller. All three controllers contain a built-in gate driver for external n-channel MOSFETs. Analog Devices MAX17595, MAX17596, and MAX17597 Peak-Current-Mode Controllers house an internal error amplifier with 1% accurate reference, useful in implementations without the need for an external reference.Features
- Peak current mode offline (universal input AC) and telecom (36V to 72V) flyback controller (MAX17595)
- Peak-current-mode DC-DC flyback controller (4.5V to 36V input range) (MAX17596)
- Peak-current-mode nonsynchronous boost PWM controller (4.5V to 36V input range) (MAX17597)
- Current mode control provides an excellent transient response
- Low 20μA startup supply current
- 100kHz to 1MHz Programmable switching frequency
- Programmable frequency dithering for low-EMI spread-spectrum operation
- Switching frequency synchronization
- Adjustable current limit with external current-sense resistor
Applications
- Universal input offline AC-DC power supplies
- Wide-range DC-input flyback/boost battery chargers
- Battery-powered applications
- Industrial, telecom, and automotive applications
Videos
- MAX17595 Evaluation Kit
Maxim Integrated MAX17595 Evaluation Kit is a demonstration platform for the MAX17595 Peak Current-Mode Controller. The Evaluation Kit provides an example application circuit, allowing rapid prototyping when incorporated into existing designs.
Block Diagram
Published: 2013-01-09
| Updated: 2023-04-13
