Analog Devices / Maxim Integrated MAX17550/51 Synchronous Step-Down DC-DC Converters

Analog Devices Inc. MAX17550/51 High-Efficiency Synchronous Step-Down DC-DC Converters come with integrated MOSFETs that operate over a 4V to 60V input voltage range. These converters can deliver 25mA or 50mA and generates output voltages from 0.8V up to 0.9 x VIN. The feedback (FB) voltage is accurate to within ±1.75% over -40°C to +125°C. The MAX17550/51 uses peak-current-mode control. The device can be operated in pulse-width modulation (PWM) or pulse-frequency modulation (PFM) modes. The device is available in a 10-pin (3mm x 2mm) TDFN and 10-pin (3mm x 3mm) μMAX® packages.

Features

  • Reduces external components and total cost
    • No schottky-synchronous
    • Internal compensation for any output voltage
    • Built-in soft-start
    • All-ceramic capacitors, compact layout
  • Reduces number of DC-DC regulators to stock
    • Wide 4V to 60V input
    • Adjustable 0.8V to 0.9 x VIN output
    • 100kHz to 2.2MHz Adjustable switching frequency with external synchronization
  • Reduces power dissipation
    • 22μA Quiescent current
    • Peak efficiency >90%
    • PFM Enables enhanced light-load efficiency
    • 1.2μA Shutdown current
  • Operates reliable in adverse environments
    • Peak current-limit protection
    • Built-in output-voltage monitoring RESET
    • Programmable EN/UVLO threshold
    • Monotonic startup into prebiased load
    • Overtemperature protection
    • -40°C to +125°C Operation

Applications

  • Industrial sensors and process control
  • High-Voltage LDO replacement
  • Battery-powered equipment
  • HVAC and building control

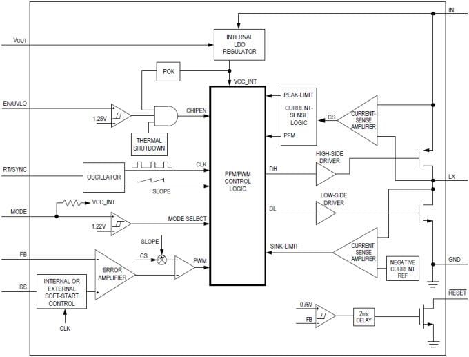
Block Diagram

Analog Devices / Maxim Integrated MAX17550/51 Synchronous Step-Down DC-DC Converters
View Results ( 6 ) Page
Part Number Datasheet Package/Case Output Current Series
MAX17550ATB+T MAX17550ATB+T Datasheet TDFN-EP-10 25 mA MAX17550
MAX17551ATB+T MAX17551ATB+T Datasheet TDFN-EP-10 50 mA MAX17551
MAX17551AUB+T MAX17551AUB+T Datasheet uMAX-10 50 mA MAX17551
MAX17550AUB+ MAX17550AUB+ Datasheet uMAX-10 25 mA MAX17550
MAX17551AUB+ MAX17551AUB+ Datasheet uMAX-10 50 mA MAX17551
MAX17550AUB+T MAX17550AUB+T Datasheet uMAX-10 25 mA MAX17550
Published: 2014-10-22 | Updated: 2023-04-17