Analog Devices / Maxim Integrated MAX17536 Switching Voltage Regulator

Analog Devices Inc. MAX17536 Switching Voltage Regulator is an easy-to-use step-down power module. The MAX17536 regulator combines a switching power supply controller, dual n-channel MOSFET power switches, and a fully shielded inductor in a thermally-efficient SiP. This switching regulator operates over a 4.5V to 60V wide input voltage range and delivers up to 4A continuous output current. The MAXM17536 voltage regulator operates in various forms, such as Pulse-width-Modulation (PWM), Pulse-frequency Modulation (PFM), or Discontinuous Conduction Mode (DCM) control schemes. Typical applications include test and measurement equipment, distributed supply regulation, FPGA and DSP point-of-load regulation, HVAC, and building control systems.

Features

  • Reduce design complexity, manufacturing risks, and time-to-market:
    • Integrated synchronous step-down DC-DC converter
    • Integrated inductor
    • Integrated FETs
    • Integrated compensation components
  • Saves board space in space-constrained applications:
    • Complete integrated step-down power supply in a single package
    • 9mm x 15mm x 4.32mm small profile SiP package
    • Simplified PCB design with minimal external BOM components
  • Operates reliably in adverse environments:
    • Integrated thermal protection
    • Hiccup mode overload protection
    • RESET output-voltage monitoring
  • Offers flexibility for power-design optimization:
    • 4.5V to 60V wide input-voltage range
    • 0.9V to 12V output-voltage adjustable range
    • Adjustable frequency with external frequency synchronization (100kHz to 2.2mHz)
    • PWM, PFM, or DCM current-mode control
    • Programmable Soft-Start
    • Auxiliary bootstrap LDO for improved efficiency
    • Optional programmable EN/UVLO

Applications

  • Text and measurement equipment
  • Distributed supply regulation
  • FPGA and DSP point-of-load regulator
  • Base-station point-of-load regulator
  • HVAC and building control systems

Typical Application Circuit

Application Circuit Diagram - Analog Devices / Maxim Integrated MAX17536 Switching Voltage Regulator

Pin Configuration Diagram

Analog Devices / Maxim Integrated MAX17536 Switching Voltage Regulator

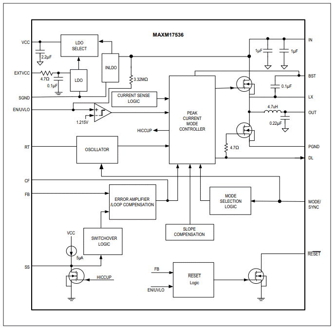
FUNCTIONAL DIAGRAM

Analog Devices / Maxim Integrated MAX17536 Switching Voltage Regulator
Published: 2019-11-19 | Updated: 2023-05-04