Analog Devices Inc. MAX25561 ASIL B LED Backlight Drivers

Analog Devices Inc. MAX25561 ASIL B LED Backlight Drivers are 6-channel devices with an integrated current-mode boost controller that operates over a switching frequency range of 400kHz to 2.2MHz and incorporates a spread spectrum. Selectable phase-shifting of the output channels is included to reduce EMI. The TQFN packaged MAX25561 provides up to 220mA per channel and operates within a -40°C to +125°C temperature range. The Analog Devices MAX25561 can operate down to very low battery voltages by a unique input voltage switching scheme. Extensive diagnostics and an I2C interface are included to assist with system ASIL B compliance.

Features

  • Operates down to 3V on battery input while maintaining 5V gate drive, wide boost duty-cycle range
  • Boost or SEPIC current-mode DC-DC controller
    • 400kHz to 2.2MHz operating frequency range
    • Optional spread spectrum
    • Can be synchronized to an external clock
  • LED current sinks
    • Up to 220mA output current per string
    • Low OUT_ regulation voltage
    • Optional phase-shifting between channels
  • Dimming
    • 15000:1 ratio at 200Hz
    • External or internal (I2C)
    • >15000:1 ratio with hybrid dimming
  • Integrated charge-pump to drive series nMOSFET
  • Temperature foldback using an external NTC temperature sensor
  • Fast startup option without I2C intervention using EN pin only
  • I2C interface with CRC, readback of measured DIM pin duty cycle and frequency
  • FLTB output provides diagnostic information
    • Shorted or open LEDs
    • Any OUT_ pin shorted to GND
    • IREF/RT resistor out of range
    • Thermal warning/shutdown
    • Undervoltage/overvoltage on boost output
    • Bandgap out-of-range / internal oscillator failure
    • V18 internal supply out-of-range
    • Input overcurrent (measured at boost input using external sense resistor)
    • Input/output PWM comparison
    • Continuous output current measurement and current mismatch (shutdown/flag)
  • Compact TQFN package

Applications

  • Automotive instrument clusters
  • Automotive central information displays
  • Automotive head-up displays

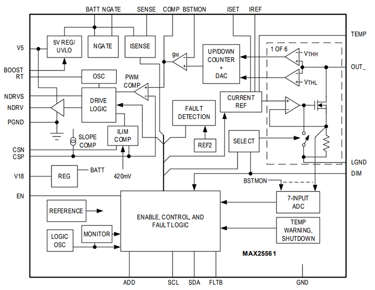
Block Diagram

Block Diagram - Analog Devices Inc. MAX25561 ASIL B LED Backlight Drivers
Published: 2024-02-28 | Updated: 2025-09-18