Analog Devices Inc. LTM4640 Step-Down DC-DC Regulators

Analog Devices LTM4640 Step-Down DC-DC Regulators are 20A switching mode power μModule® (micromodule) regulators that support selectable Discontinuous Conduction Mode (DCM) operation. These regulators also support a 0.6V to 3.3V output voltage range, set by a single external resistor. The LTM4640 regulators feature high switching frequency and controlled on-time valley current mode architecture that enable fast transient response to line and load changes. These regulators are pin-compatible with LTM4626, LTM4638, and LTM4657 regulators. The ADI LTM4640 regulators are available with a RoHS-compliant terminal finish and in 6.25mm x 6.25mm x 5.07mm dimensions. These regulators are used in applications such as medical diagnostic equipment, debug systems, networking, and industrial equipment.

Features

  • Complete solution <1cm2 (single-sided PCB) or 0.5cm2 (dual-sided PCB)
  • 3.1V to 20V wide input voltage range
  • Up to 20A DC output current
  • 0.6V to 3.3V output voltage range
  • Fast transient response
  • ±1.5% maximum total DC output voltage error
  • Differential remote sensing amplifier
  • Power Good (PG) indicator
  • Multiphase parallel current sharing with up to 4 x LTM4640s
  • Overvoltage and overtemperature protection
  • 49-pin, 6.25mm x 6.25mm x 5.07mm, and BGA package
  • RoHS-compliant terminal finish

Applications

  • Data storage rack units and cards
  • Telecom and datacom
  • Networking
  • Industrial equipment
  • Test and debug systems

Videos

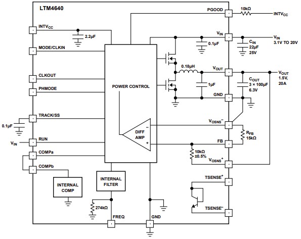
Typical Application Circuit Diagram

Application Circuit Diagram - Analog Devices Inc. LTM4640 Step-Down DC-DC Regulators

Simplified Block Diagram

Block Diagram - Analog Devices Inc. LTM4640 Step-Down DC-DC Regulators
Published: 2025-01-29 | Updated: 2025-07-30