Analog Devices Inc. LTC7060 100V Half Bridge Drivers

Analog Devices LTC7060 Half Bridge Driver drives N-channel MOSFETs in a half-bridge configuration with supply voltages up to 100V. It features supply-independent 3-state PWM input logic. The unique floating architecture makes the gate driver outputs robust and less sensitive to ground noise. The symmetric design allows the half-bridge switching node to be inverting or non-inverting of the input logic. With 0.8Ω pull-down and 1.5Ω pull-up capability, the strong outputs easily drive the large gate capacitances of high-voltage MOSFETs with very short transition times. The adjustable turn-on and turn-off delays allow system optimization for high efficiency and reliability. Adaptive shoot-through protection prevents current resulting from MOSFET cross-conduction. Undervoltage lockout (UVLO) circuits on both the VCC supply and floating driver supplies turn off corresponding external MOSFETs and pull down the FLT pin when an undervoltage condition is present.

Features

  • Unique symmetric floating gate driver architecture
  • High noise immunity, tolerates ±10V ground difference between input and output grounds
  • 100V maximum input voltage independent of IC supply voltage VCC
  • 6V to 14V VCC operating voltage
  • 4V to 14V gate driver voltage
  • 0.8Ω pull-down, 1.5Ω pull-up for fast turn-on/off
  • Adaptive shoot-through protection
  • Programmable dead-time
  • Three-state PWM input with enable pin
  • VCC UVLO/OVLO and floating supplies UVLO
  • Drives dual N-channel MOSFETs
  • Open-drain fault indicator
  • Available in a thermally enhanced 12-lead MSOP package
  • AEC-Q100 qualified

Applications

  • Automotive and industrial power systems
  • Telecommunication power systems
  • Half-bridge and full-bridge converters

Typical Application

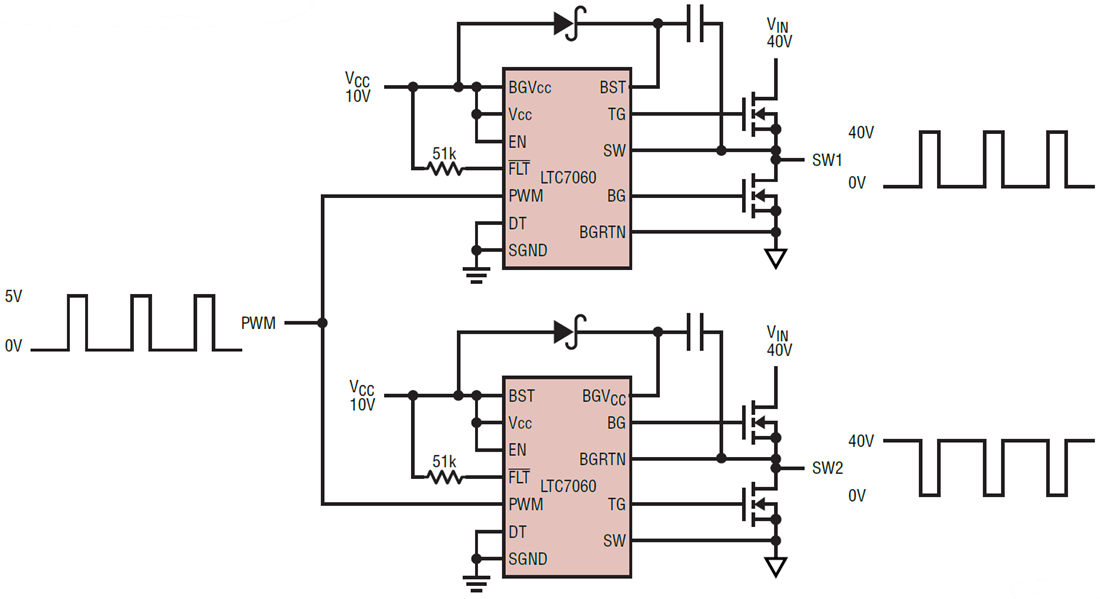
Application Circuit Diagram - Analog Devices Inc. LTC7060 100V Half Bridge Drivers
Published: 2020-04-14 | Updated: 2024-09-26