Analog Devices Inc. LT8722 Ultra-Compact 4A/15V Full Bridge Driver

Analog Devices Inc. LT8722 Ultra-Compact 4A/15V Full Bridge Driver is a high-performance, high-efficiency, monolithic full bridge DC/DC converter. One side of the full bridge is driven by a pulse width modulation (PWM) buck power stage, while a linear power stage drives the other. LT8722 delivers up to ±54W of power to the load while only requiring a single inductor. An integrated 25-bit digital-to-analog converter (DAC) controls the LT8722 output voltage. Two additional 9-bit DACs control the positive and negative output current limits. An analog output telemetry pin can monitor SPI selectable parameters such as VIN, VOUT, IOUT, or the LT8722 junction temperature.

A serial peripheral interface (SPI) can configure and control the LT8722, allowing flexibility to set the desired output voltage, output current limits, voltage limits, switching frequency, and ON/OFF behavior. The SPI operates at up to 10MHz, allowing for fast readback and control. Silent Switcher techniques minimize EMI/EMC emissions while delivering high efficiency at high switching frequencies. The Analog Devices LT8722 operates from a single 3.1V to 15V supply and is available in a 3mm × 3mm LQFN package.

Features

  • 25-bit digital output voltage control
  • Wide 3.1V to 15V input voltage range
  • ±4A output current
  • High output power up to 54W
  • High efficiency at high frequency, 92.6% efficiency at 4A, 15VIN, fSW = 3MHz
  • Integrated 4A power switches
  • Silent Switcher® architecture
  • SPI interface allows users to:
    • Set output regulation voltage
    • Set output current limits
    • Check device status
    • Enable/disable output
  • Analog output for diagnostics/telemetry
  • Adjustable and synchronizable from 500kHz to 3MHz
  • Small 3mm x 3mm 18-lead LQFN package

Applications

  • Driving a Thermo Electric Cooler (TEC) with fine control
  • Transmit Optical Sub-Assembly (TOSA) cooling
  • Erbium Doped Fiber Amplifier (EDFA) temperature regulation
  • Photonic Integrated Circuit (PIC) cooling
  • LiDAR mirror control
  • Motor control

Typical Application

Application Circuit Diagram - Analog Devices Inc. LT8722 Ultra-Compact 4A/15V Full Bridge Driver

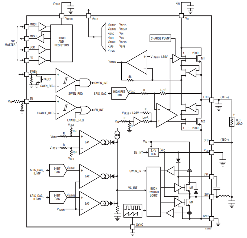
Block Diagram

Block Diagram - Analog Devices Inc. LT8722 Ultra-Compact 4A/15V Full Bridge Driver
Published: 2024-07-04 | Updated: 2025-01-29