Analog Devices Inc. EVAL-ADAQ4216-FMCZ Evaluation Board
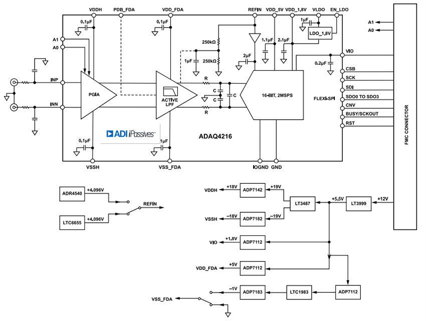
Analog Devices EVAL-ADAQ4216-FMCZ Evaluation Board is a versatile platform designed to demonstrate the performance of the ADAQ4216 precision data acquisition (DAQ) system-in-package (SiP). The Analog Devices EVAL-ADAQ4216-FMCZ board integrates key signal chain components (including a 24-bit ADC, precision references, and a low-noise amplifier) into a compact form factor, streamlining the design of high-accuracy measurement systems. Featuring an FMC connector, the board enables seamless interfacing with FPGA development platforms for rapid prototyping and evaluation. EVAL-ADAQ4216-FMCZ supports flexible input configurations and includes user-accessible test points and headers for easy customization and signal monitoring. Ideal for applications in industrial automation, instrumentation, and medical devices, the EVAL-ADAQ4216-FMCZ simplifies the development of precision analog front ends by reducing design complexity and improving system reliability.Features
- Evaluation board for the ADAQ4216
- Onboard voltage reference and complete power solution
- Onboard clock source and level translators
- ACE software for configuration and data analysis (time and frequency domain)
- FMC-LPC system board connector Zedboard compatible
- Can be directly interfaced with the Digilent Zedboard by a 160-pin FMC connector
- ADAQ4216 DAQ
- 16-bit, 2MSPS, successive approximation register (SAR) analog-to-digital converter (ADC)
- Low-noise, high-bandwidth programmable instrumentation amplifier
- Second-order anti-aliasing filter
- Low-noise, low-distortion, high-bandwidth ADC driver
- 1.8V low dropout (LDO) regulator
Applications
- Automatic test equipment
- Machine automation
- Process controls
- Medical and industrial instrumentation
- Digital control loops
Kit Contents
- EVAL-ADAQ4216-FMCZ evaluation board
- Micro-SD memory card (with adapter) containing system board boot software and Linux® OS
Required Equipment
- PC running Windows® 10 or higher
- Digilent Zedboard with +12V wall adapter power supply
- Precision signal source (APx555 or APx2722 or SR1)
- SMA cable (input to evaluation board)
- Standard USB A to Micro-USB cable
- Band-pass filter suitable for 16-bit testing (value based on signal frequency)
- Software
- Analysis | Control | Evaluation (ACE) Software
- ADAQ4216 ACE plug-in
Resource
Connection with Zedboard
Simplified Block Diagram
Setup
Published: 2025-08-01
| Updated: 2025-08-18
