Analog Devices Inc. EVAL-ADA4099-1 Evaluation Board

Analog Devices Inc. EVAL-ADA4099-1 Evaluation Board is ideal for getting started on development with ADA4099-1 Over-The-Top™ Precision Op Amps. The EVAL-ADA4099-1 is a prepopulated board using a gain of 1 configuration. The EVAL-ADA4099-1 design allows simplified and efficient use.

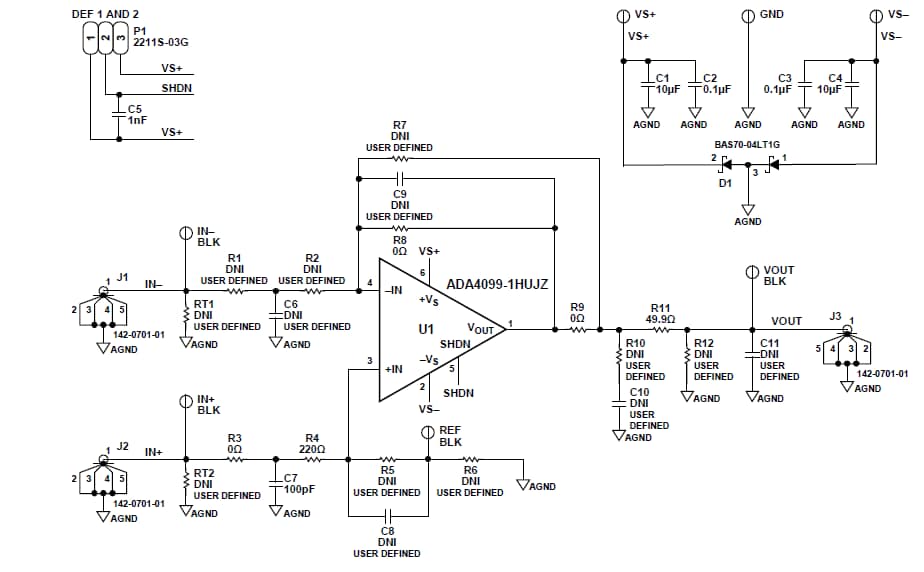
The ADI EVAL-ADA4099-1 Evaluation Board has edge-mounted Subminiature version A (SMA) connectors on the inputs and outputs to allow efficient connection to test equipment or other circuits. Bulk test points are also incorporated as an alternative option to be used for the inputs and outputs.

The optimized EVAL-ADA4099-1 Evaluation Board ground plane, component placement, and power supply allow maximum circuit flexibility and performance. The Board combines surface-mount technology (SMT) with almost all components being 0805 in size to deliver simplified installation and the option to replace and solder when needed, except for the bypass capacitors (C1 to C4) that are fixed in 0603 sizes. The EVAL-ADA4099-1 also has an unpopulated resistor and capacitor pads, which provide the user with the options and flexibility to implement different application circuits and configurations.

Features

  • Fully featured evaluation board for the ADA4099-1
  • Enables efficient prototyping
  • User defined circuit configuration
  • Simplified connection to test equipment and other circuits

Required Equipment

  • Dual-output dc power supply
  • Dual-channel signal generator
  • Oscilloscope
  • Banana jack to grabber cables
  • BNC to SMA cables

Front & Back Layout

Analog Devices Inc. EVAL-ADA4099-1 Evaluation Board

SCHEMATIC

Schematic - Analog Devices Inc. EVAL-ADA4099-1 Evaluation Board
Published: 2021-04-07 | Updated: 2022-03-11