Analog Devices Inc. EVAL-AD7902 Evaluation Kit

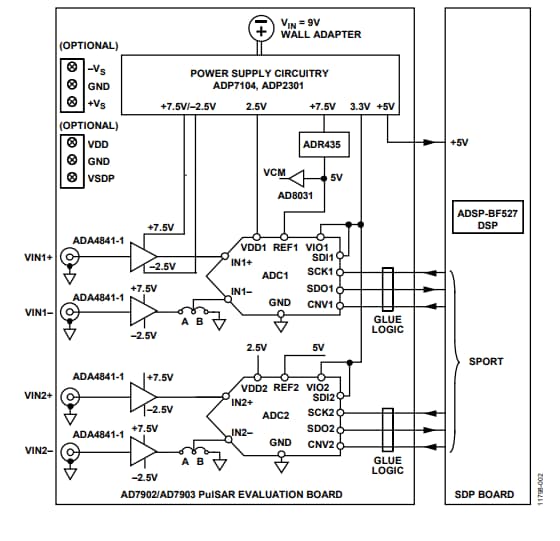
Analog Devices Inc. EVAL-AD7902 Evaluation Kit is designed to demonstrate the performance of the AD7902 Analog-to-Digital Converter (ADC). This kit features versatile analog signal conditioning circuitry, onboard reference buffers, ADC drivers, and system demonstration board capability. Analog Devices Inc. EVAL-AD7902 Evaluation Kit includes onboard components such as ADR435 high precision, buffered band-gap 5V reference, ADA4841-1: signal conditioning circuit with op-amps, and ADP7104 and ADP2301 regulators.

Features

  • Full-featured evaluation board for the AD7902
  • Versatile analog signal conditioning circuitry
  • Onboard reference, reference buffers, and ADC drivers
  • System demonstration board compatible (EVAL-SDP-CB1Z)
  • PC software for control and data analysis of time and frequency domain

Kit Contents

  • EVAL-AD7902SDZ evaluation board
  • Wall power supply 9V DC adapter
  • Daughter card power connector

Typical Setup

Analog Devices Inc. EVAL-AD7902 Evaluation Kit

Block Diagram

Block Diagram - Analog Devices Inc. EVAL-AD7902 Evaluation Kit
Published: 2019-10-22 | Updated: 2024-03-04