Analog Devices Inc. LTC3649 Demo Board DC2112A
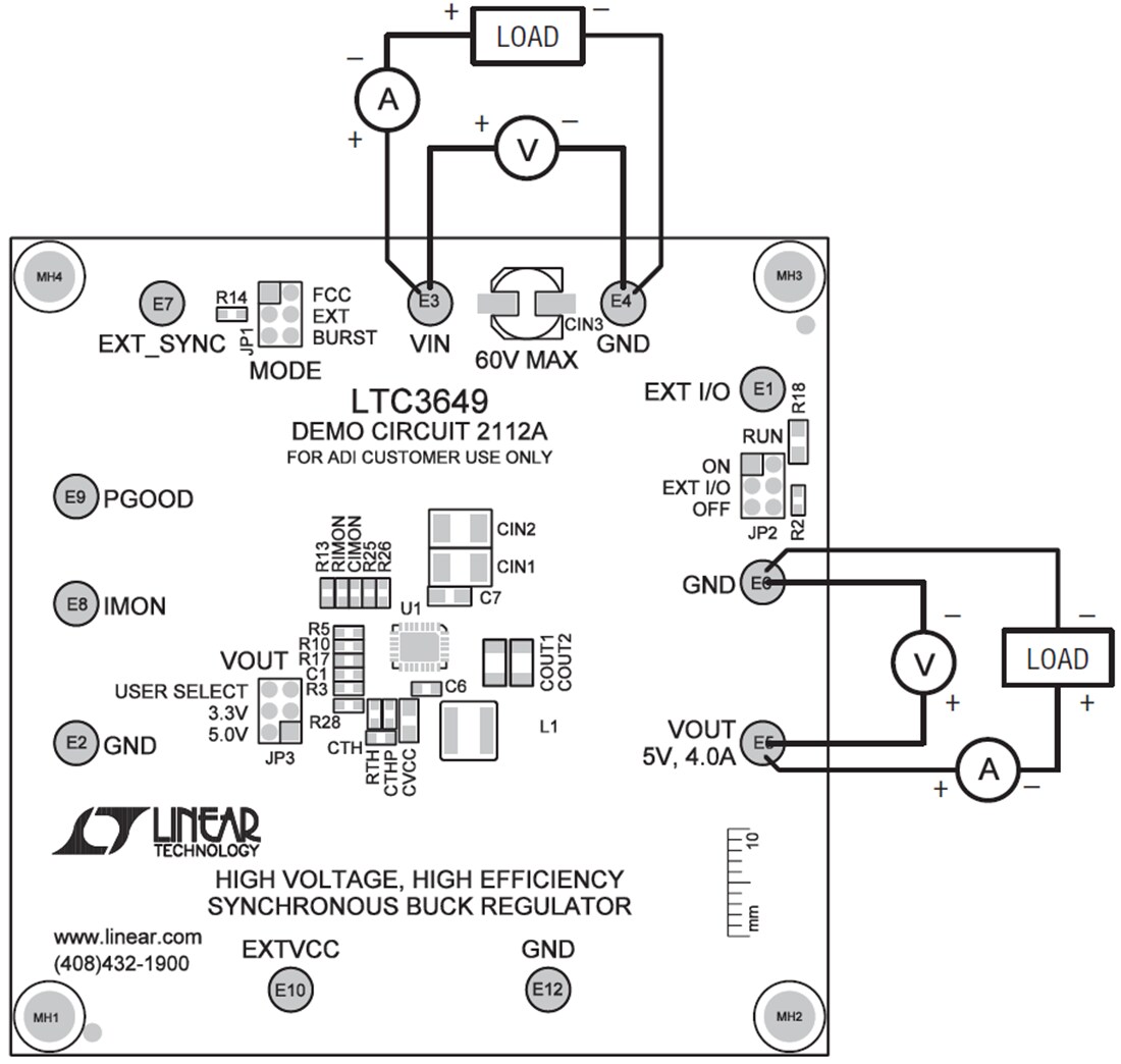
Analog Devices LTC3649 Demo Board DC2112A is a high-input voltage, high-efficiency synchronous monolithic buck converter featuring the LTC3649 in a 28-lead UFD package. The LTC3649 Demo Board DC2112A has a wide input voltage range from 3.1V up to 60V. The output voltage of the LTC3649 Demo Board DC2112A can be set as 3.3V or 5V. However, the “USER SELECT” option of DC2112A allows the output voltage to be as high as the input voltage minus 0.5V, with certain modifications. LTC3649 Demo Board DC2112A is capable of delivering up to 4A of output current. LTC3649 Demo Board DC2112A supports three operation modes: fixed-frequency modulation and Burst Mode, the user can synchronize it with an external clock also. Fixed-frequency mode of operation maximizes the output current, reduces output voltage ripple, and yields a low noise switching spectrum. Burst Mode employs a variable frequency switching algorithm that minimizes the no-load input quiescent current and improves efficiency at light loads.Measurement Equipment Setup
Published: 2019-05-22
| Updated: 2025-03-20
