Analog Devices / Maxim Integrated ADPL62092 Supervisory Circuits
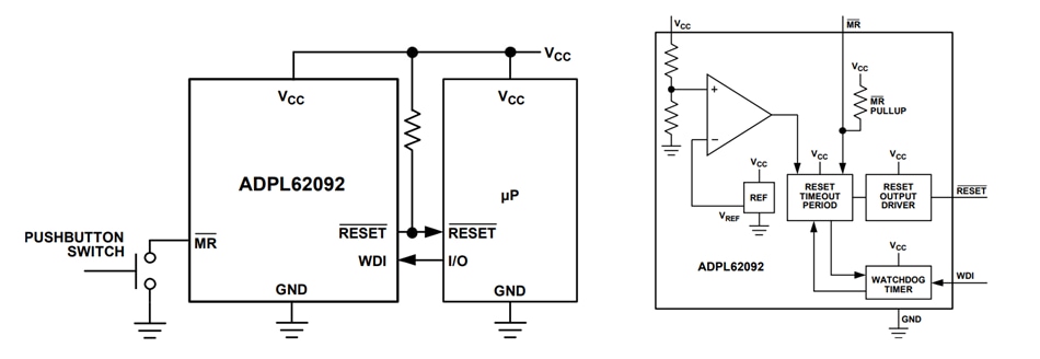
Analog Devices / Maxim Integrated ADPL62092 Supervisory Circuits uses a factory-set reset threshold to monitor voltages from 1.1V to 5V. The device provides a watchdog timer and manual reset capability. The ADPL62092 supports an open-drain, active-low reset output. The reset output asserts and remains asserted for the reset timeout period after the monitored voltage surpasses its threshold.The ADI ADPL62092 is offered in a 5-pin SOT23 package and operates in a temperature range of -40°C to +125°C.
Features
- Low supply current at 5µA (typ), 6.8µA (max) at 3.6V over temperature (TA = +125°C)
- Factory-set reset threshold options from 1V to 5V in 50mV/100mV increments
- Watchdog timer capability
- Manual reset input
- Guaranteed reset valid to VCC ≥ 1V
- Open-drain reset output
- Power supply transient immunity
- -40°C to +125°C operating temperature range
Applications
- Portable/battery-powered equipment or instrumentation
- Smartphones
- MP3 players/e-Reader tablets
- Glucose and patient monitors
SIMPLIFIED APPLICATION DIAGRAM
Timing Diagrams
Published: 2025-03-19
| Updated: 2025-04-01
