Analog Devices Inc. ADPL16000 DC-DC Converters

Analog Devices Inc. ADPL16000 DC-DC Converters are high-efficiency, high-voltage, synchronous DC-DC converters with integrated MOSFETs. These step-down converters operate at a wide input voltage range of 4.5V to 60V. The ADPL16000 converters can deliver up to 400mA and generate output voltages from 0.9V to 0.89 x Vin. These DC-DC converters feature the flexibility to support multiple rails in a system and operate reliably in adverse industrial environments. The devices use a peak-current-mode control architecture with a MODE pin used to operate the device in Pulse-Width Modulation (PWM) or Pulse-Frequency Modulation (PFM) control. These converters are available in a compact 8-pin 2mm x 2mm TDFN-CU package. The ADPL16000 converters are ideal for industrial sensors, 4mA to 20mA current loops, HVAC and building control, high-voltage LDO replacement, and general-purpose Point-of-Load (POL).

Features

  • Eliminates external components and reduces total cost:
    • No Schottky synchronous operation for high efficiency and reduced cost
    • Internal compensation
    • Internal feedback divider for fixed 3.3V and 5V output voltages
    • Internal soft-start
    • All ceramic capacitors and ultra-compact layout
  • Flexibility to support multiple rails in a system:
    • 4.5V to 60V input voltage range
    • Fixed 3.3V and 5V output voltage options
    • Adjustable 0.9V to 0.89 x VIN output voltage option
    • Delivers up to 400mA load current
    • Configurable between PFM and forced-PWM modes
  • Reduces power dissipation:
    • 92% peak efficiency
    • PFM feature for high light-load efficiency
    • 2.2µA (typical) shutdown current
  • Operates reliably in adverse industrial environments:
    • Hiccup-mode current limit and auto-retry startup
    • Built-in output voltage monitoring with open-drain  pin
    • Programmable EN/UVLO threshold
    • Monotonic startup into pre-biased output
    • Overtemperature protection
    • -40°C to 125°C ambient temperature range and -40°C to 150°C junction temperature range
    • Complies with CISPR32 (EN55032) Class B conducted and radiated emissions

Applications

  • Industrial sensors
  • 4mA to 20mA current loops
  • HVAC and building control
  • High-voltage LDO replacement
  • General purpose Point-of-Load (POL)

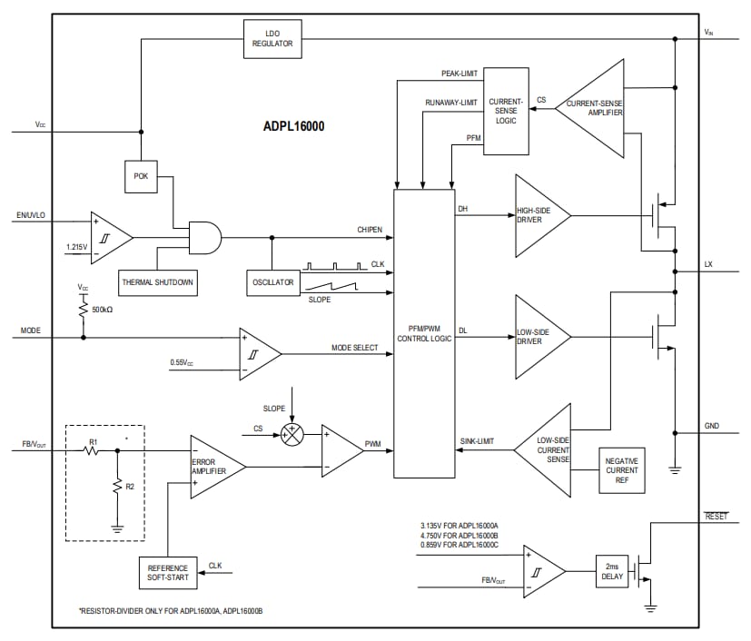
Block Diagram

Block Diagram - Analog Devices Inc. ADPL16000 DC-DC Converters

Application Diagram and Efficiency vs. Load Current

Performance Graph - Analog Devices Inc. ADPL16000 DC-DC Converters
Published: 2024-07-24 | Updated: 2024-08-22