Analog Devices Inc. ADL8105-EVALZ Evaluation Board
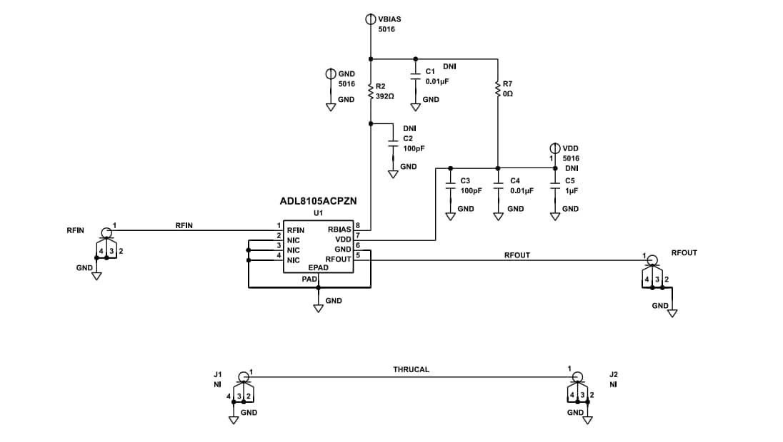
Analog Devices Inc. ADL8105-EVALZ Evaluation Board is a 4-layer printed circuit board (PCB) designed with 10mil thick, Rogers 4350B and Isola 370HR, copper clad at a nominal thickness of 62mils. The ADL8105-EVALZ features RFIN and RFOUT ports, populated with 2.9mm, female coaxial connectors, and the matching RF traces have a 50Ω characteristic impedance. The ADL8105-EVALZ provides components suitable for use over the complete ADL8105 operating temperature range of -40°C to +85°C.The ADI ADL8105-EVALZ Evaluation Board calibrates trace losses via a through calibration path presented between the J1 and J2 connectors. The J1 and J2 connectors need to be populated with RF connectors to use the through calibration path. SMT test point connectors (GND and VDD) allow access to the ADL8105-EVALZ ground path and the VDD pin.
The ADL8105-EVALZ power supply decoupling capacitors illustrate the configuration used to characterize and qualify the device.
Features
- 4-layer Rogers 4350B and Isola 370HR evaluation board
- End launch, 2.9mm RF connectors
- Through calibration path (depopulated)
Required Equipment
- RF signal generator
- RF spectrum analyzer
- RF network analyzer
- 5V, 300mA power supply
Layout
Schematic
Assembly Drawing
Published: 2022-08-19
| Updated: 2022-10-07
