Analog Devices Inc. AD9144 16-Bit Quad DAC

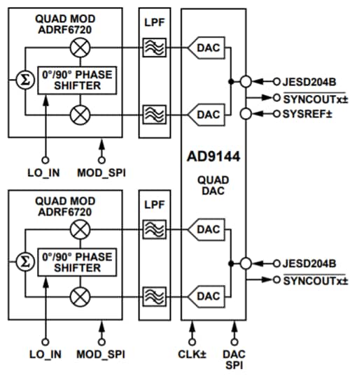
Analog Devices Inc. AD9144 Quad DAC is a 16-Bit high dynamic range digital-to-analog converter (DAC) that offers a maximum sample rate of 2.8GSPS, which supports a multicarrier generation up to the Nyquist frequency. The DAC outputs are optimized to interface seamlessly with the ADRF672x analog quadrature modulators (AQMs). 

An optional 3-wire or 4-wire serial port interface (SPI) provides for programming / readback of many internal parameters. Full-scale output current can be programmed over a typical range of 13.9mA to 27.0mA. Available in an 88-lead LFCSP package, AD9144 is ideal for wireless communications, wideband communications, transmit diversity, multiple input / multiple output (MIMO), instrumentation, and automated test equipment.

Features

  • Supports input data rate >1GSPS
  • Proprietary low spurious and distortion design
    • 6-carrier GSM IMD = 77dBc at 75MHz IF
    • SFDR = 82dBc at DC IF, -9dBFS
    • Flexible 8-lane JESD204B interface
    • Support dual DAC mode at 2.8GSPS
  • Multiple chip synchronization
    • Fixed latency
    • Data generator latency compensation
  • Selectable 1×, 2×, 4×, 8× interpolation filter
    • Low power architecture
  • Input signal power detection
    • Emergency stop for downstream analog circuitry protection
  • Transmit enable function allows extra power saving
  • High performance, low noise PLL clock multiplier
  • Digital inverse sinc filter
  • Low power: 1.6W at 1.6GSPS, 1.7W at 2.0GSPS, full operating conditions
  • 88-lead LFCSP with exposed pad

Applications

  • Wireless communications
    • 3G/4G W-CDMA base stations
    • Wideband repeaters
    • Software defined radios
  • Instrumentation
  • Automated test equipment
  • Wideband communications
    • Point-to-point
    • Local multipoint distribution service (LMDS) and multichannel multipoint distribution service (MMDS)
  • Transmit diversity, multiple input/multiple output (MIMO)

Typical Application Circuit

Analog Devices Inc. AD9144 16-Bit Quad DAC
Published: 2014-11-12 | Updated: 2025-02-21