Analog Devices Inc. AD4630-24/AD4632-24 Dual Channel 24-Bit SAR ADCs

Analog Devices Inc. AD4630-24/AD4632-24 Dual Channel 24-Bit SAR ADCs feature simultaneous sampling, Easy Drive™, and 2MSPS or 500kSPS. The ADCs have a guaranteed maximum ±0.9ppm INL and no missing codes at 24 bits. The AD4630-24/AD4632-24 achieves unparalleled precision from -40°C to +125°C.

Features

  • High performance
    • Throughput: 2MSPS (AD4630-24) or 500kSPS (AD4632-24) per channel maximum
    • INL: ±0.9ppm maximum from −40°C to +125°C
    • SNR: 105.7dB typical
    • THD: −127dB typical
    • NSD: −166dBFS/Hz typical
  • Low power
    • 15mW per channel at 2MSPS
    • 5mW per channel at 500kSPS
    • 1.5mW per channel at 10kSPS
  • Easy Drive features reduce system complexity
    • Low 0.6μA input current for dc inputs at 2MSPS
    • Wide input common-mode range: −(1/128) × VREF to +(129/128) × VREF
  • Flexible external reference voltage range: 4.096V to 5V
    • Accurate integrated reference buffer with 2μF bypass capacitor
  • Programmable block averaging filter with up to 216 decimation
    • Extended sample resolution to 30 bits
    • Overrange and synchronization bits
  • Flexi-SPI digital interface
    • 1, 2, or 4 SDO lanes per channel allows slower SCK
    • Echo clock mode simplifies the use of a digital isolator
    • Compatible with 1.2V to 1.8V logic
  • 7mm × 7mm 64-Ball CSP_BGA package with internal supply and reference capacitors to help reduce system footprint

Applications

  • Automatic test equipment
  • Digital control loops
  • Medical instrumentation
  • Seismology
  • Semiconductor manufacturing
  • Scientific instrumentation

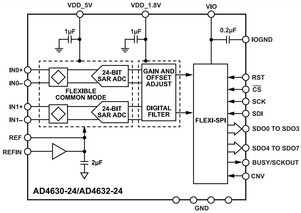
Block Diagram

Block Diagram - Analog Devices Inc. AD4630-24/AD4632-24 Dual Channel 24-Bit SAR ADCs
Published: 2022-08-29 | Updated: 2025-01-28