Allegro MicroSystems ACS37800 AC/DC Power Monitoring Current Sensor ICs

Allegro MicroSystems ACS37800 Programmable AC/DC Power Monitoring Current Sensor ICs offer integrated current sensor technology that leverages the Hall effect and galvanic isolation to deliver reinforced isolation without extra board space. Multiple power supplies and digital isolation ICs are not required when powered from the same supply as the microcontroller unit, reducing the size of the printed circuit board (PCB).

The isolated current of the sensing scheme is measured by two hall plates that deferentially sense the magnetic field of the integrated conductor. This eliminates the need for external sense resistors, current transformers, and Rogowski coils. The sensing scheme further reduces the size of your PCB and delivers a highly integrated power monitoring IC that eliminates errors caused by stray magnetic fields.

Multiple parameters are user-programmable, including averaging and zero-crossing time or channel and fault level. All sensor features and key power measurements can be read out through an inter-integrated circuit (I2C) or a serial port interface (SPI). The ACS37800 provides two dedicated pins for voltage or current zero-crossing (suitable for light-dimming applications) and fast overcurrent fault (for short-circuit detection). The pins, additionally, can be configured to flag a Vrms under/overvoltage event.

The ACS37800 is available in a small, low-profile, surface-mount SOIC16 wide-body, lead-free (pb-free) package.

Features

  • User-programmable VRMS under/overvoltage pin
  • A dedicated voltage or current zero-crossing pin
  • User-programmable overcurrent fault (OCF)
  • I2C or SPI communication
  • Programmable averaging on two out of the three outputs: voltage, current, or power

Applications

  • Power-consumption tracking in internet-of-things (IoT) devices (smart receptacle)
  • Smart lighting
  • Server and telecom power
  • Portable solar/energy systems used in disaster recovery
  • Asymmetric AC waveform applications

Videos

Typical Application

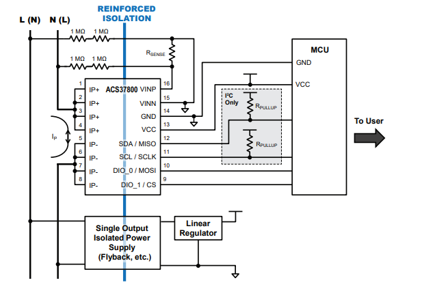
Application Circuit Diagram - Allegro MicroSystems ACS37800 AC/DC Power Monitoring Current Sensor ICs

Block Diagram

Block Diagram - Allegro MicroSystems ACS37800 AC/DC Power Monitoring Current Sensor ICs
Published: 2022-02-21 | Updated: 2025-03-03